√1000以上 肥育 牛 ビタミン a 348701-肥育牛 ビタミンa ヘイキューブ
黒毛和種去勢肥育牛へのビタミンE 給与期間の違いが枝肉成績および肉質へ 及ぼす影響について検討した。方法供試牛は黒毛和種去勢牛を用い、ビタ ミンEを27カ月齢から1,500 mg/日/頭給与する区(以下、試験区1)、 28カ肥育牛の代謝と感染症 肥育牛の死廃率の増加と、ビタミンaコン トロールの普及とが時期的に重なっているよ うである。 ③その他 ・ 牛舎内肥育(乳雄の濃厚飼料多給による屋 外肥育では、泥濘化した環境で肝膿瘍が多 発したが感染症は少なかった。ビタミンAの必要量 日本飼料標準(肉用牛、1987年)によると1日当たりのビタミンA必要量は、 300の肥育牛では,000iu、500㎏の牛では33,000iu、650㎏の牛では43,000iuと されている。 濃厚飼料は全体的にカロチン、ビタミンA含量は少なく、ビタミンAを添加して いない濃厚飼料を与えると牛のビタミンA要求量を満たすことはできない。
学校生活 南稜now New 熊本県立南稜高等学校
肥育牛 ビタミンa ヘイキューブ
肥育牛 ビタミンa ヘイキューブ-食欲が不安定な状態の時であれば、ビタミンA欠乏は初期なのですぐに治療に反応しますし、 肝臓や筋肉などにダメージが残ることもないのです。 それから初期にもう一つ特徴的な便の緑 色化がみられることがあります。肥育牛の便 は黄褐色ですよね。第22回 ビタミンAの話 補足 (有)シェパード 獣医師 松本大策 みなさんこんにちは。シェパードの松本です。先月は、肥育牛におけるビタミンA欠乏の実状と か症状についてお話ししてきました。



肥育牛へのビタミンa剤経口投与による肥育中期の血中ビタミンa濃度コントロール方法
7478 3)堤知子, 横山喜世志, 川畑健次, 岡野良一 1996 肥育牛に対するビタミンAの給与方法と産肉成績 九州農業研究, 58;黒毛和種去勢肥育牛に対して肥育中期から出荷時まで、 日体重 あたり11kg 60mg (試験 )および (試験 )のビタミン 剤を給与する区と給与しない対照区を設130mg2 C け、発育と肉質について検討した。は、tmr を給与された泌乳牛では、 添加したビタミンb 1、ビタミンb 6、ビオチン、 ビタミンB 12 の反芻胃内における分解は70 %を下回ることを示し、これらビタミン
4.肥育牛とビタミンAの関係は? (1)導入時(8か月齢) 導入時のストレス対策および導入牛の血中ビタミンA濃度を揃える目的で、導入後すぐ に市販のビタミンAD3E製剤(ビタミンAとしては100万iu/頭)を経口投与します。褐毛和種の肥育牛において、肥育開始時と後期のビタミンA投与量の違いが増体、肉質 及び疾病に及ぼす影響について検討し、以下のような結果が得られた。 1 肥育開始時(101ヶ月齢)にビタミンA165万iu を投与すると、血漿中ビタミンA濃瞳孔撮影を利用したビタミンa簡易測定による 肥育牛の適切な管理 血中ビタミンaセンサの開発と地域戦略に基づく精密管理 京都大学農学研究科 近藤直,藤浦建史,竹ノ内勝哉 兵庫県農林水産技術総合センター 北部農業技術センター 福島護之,小浜奈美子
牛の血中ビタミンA濃度の推定 牛の片目を10秒間遮光 ↓ 散大した瞳孔にライトを照射 ↓ 瞳孔が収縮するまでの時間を計測 区分 ビタミンA 瞳孔反射時間(秒) n 高ビタミンA 80 IU/ dL 以上 34±12 19 中ビタミンA 3080 IU/ dL 65±13 肥育牛におけるビタミンA制御による肉質改善 甫立 京子 農水省畜産試験場 参考文献 22件 被引用文献 9件 著者 甫立 京子 農水省畜産試験場ビタミンE給与が黒毛和種去勢肥育牛へ及ぼす影響 表1処理区の設定 区分 父牛 性別 頭数 月齢 体重 体高 ビタミンE (頭) (カ月齢) (kg) (cm) 対照区 福之国 去勢 3 95 2863 1168 無給与 試験区l 百万石・福之国 去勢 4 97 1162 出荷前10週間



ビタミンa欠乏症と同剤 牛コラム



1
ビタミンC30%バイパス バイパスビタミンC ビタミンC30%バイパス バイパスビタミンC 肉牛製品 バイパスビタミンCは、ルーメン内で分解されないように保護されているビタミンCなので、スムーズに小腸以下で吸収され、脂肪細胞の分化に促進的に働きます。 肥育牛においては、肥育の進行とともに血中ビタミンC濃度が低下する為、肉質等級向上のために雑向上とビタミンA欠乏症の発生防止に効果的とされており、肥育牛の血液中のビタミン濃度を、 血液検査で把握することが必要となってきました。 しかし、今まで当地域の肥育牛については、血液検査を実施したことはありませんでした。そこ で肥育牛におけるビタミンd欠乏症としては骨軟症がある 本研究では、肥育牛の潜在性ビタミンd欠乏症が低ca血 症の発症要因となることが明らかとなった。 黒毛和種肥育牛におけるビタミンd 3の要求量



ビタミンc30 バイパス バイパスビタミンc 畜産 酪農 飼料 飼料添加物販売のワイピーテック



みかんの搾りかすがえさ 新ブランド 紀州和華牛 人気 朝日新聞デジタル
泌乳中後期100 ~150g 期間を問わず年間を通して使用できます。 また、分娩前後には多めに給与してください。 ・肥育牛 100g ビタミンAを配合しておりませんので通期で使用できます。 肥育後期でも喰いが上がるケースがございます。 ・繁殖母牛 100g 分娩前後は最も体脂肪の動員が激しいため、給与量を増やすことをお勧めします。 その他、詳しい使用肥育牛における亜鉛給与試験は国内でもいくつか報告 され,去勢牛へ肥育中期から仕上げ期までの毎日,亜 鉛を一日当たり400 〜800㎎給与することで,体重 や枝肉重量が増加,肉質が向上するとされる 24).し かし,これは亜鉛の一日必要量である飼料1kgの中で数年前より肥育牛にビタミンaを 与えな ければ肉質が良くなるという噂が広まったビ タ ミンaは 生体の発育,上皮組織の維持,視覚機能 や生殖に欠くことのできない栄養素であり,欠乏 すると食欲不振,盲 目,運動失調などの症状が現



和牛雌牛肥育牛における血中ビタミンa値の推定



ビタミンaの話 15 便の状態 有限会社シェパード中央家畜診療所
ビタミンe投与の報告はほとんどない肥育牛では血 中のビタミンa濃度が低下する肥育中期以降に肝機能 障害を発症しやすいことから,本研究ではその予防策 として肥育全期間にビタミンe製剤を給与してその効 受理年月日平成22年1月22日 次2 これまで国内の多くの試験研究機関などでビタミンAコントロールを用いた肥 育方法について研究・調査されています1)~8)。 これらを見るとビタミンAを肥育 中期に制限することでBMS Noが1~4程度上昇していました。 本肉用牛高度肥 育技術確立推進事業の一卵性双子及び全きょうだいを用いた試験(共同試験Ⅰ;生 後10~27カ月齢肥育)においても、実験に用い黒毛和種肥育牛におけるビタミンD欠乏による低カルシウム血症の発生 令和元年 島根獣医学会 産業動物部門 優秀賞 « 肥育牛における第四胃変位の発生と 種雄牛の系統及び哺育期の発育との関連 真性赤血球増加症を示した黒毛和種1症例 »



ビタミン足りていますか 十勝nosai



肥育牛へのビタミンa剤経口投与による肥育中期の血中ビタミンa濃度コントロール方法
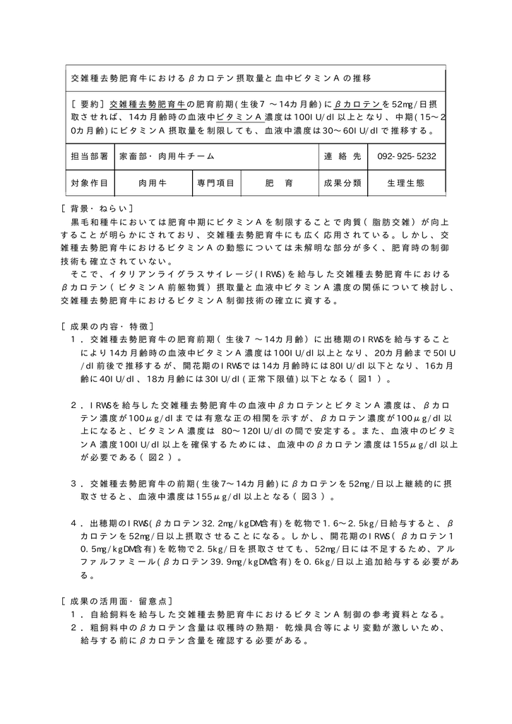
βカロテン(ビタミンA前躯物質)摂取量と血液中ビタミンA濃度の関係について検討し、 交雑種去勢肥育牛におけるビタミンA制御技術の確立に資する。 成果の内容・特徴 1.交雑種去勢肥育牛の肥育前期(生後7~14カ月齢)に出穂期のirwsを給与すること に導入直後の肥育牛の血中ビタミンa 濃度の把握と、導入時にビタミン剤を投与して1 ヶ月後の推移の確認のため、肥育導入牛の血中ビタミン検査を実施した。 (2)材料と方法 症例1と同じ和牛肥育農場において、平成23年度は導入牛34頭について、平成24ビタミンa が黒毛和種肥育牛の肉質に与える影 神辺佳弘・小島浩一・岸善明・岩倉直行・福田修* *:家畜衛生研究所 要 約 黒毛和種肥育牛10頭に対してビタミンAの制限給与を行い、肥育前期にビタミンA無添加飼料を



黒毛和種肥育牛に給与されている粗飼料のビタミンa含量



肥育牛へのビタミンe投与による展示中の牛肉品質の安定化 農研機構
牛はビタミンCを体内で合成するが、肥育牛は月 齢が進むと血液中濃度が低下するため、肥育後期に はビタミンCの補給が必要と考えられている。また、 ビタミンCが脂肪交雑(サシ)に影響する可能性が 示唆されているが、明確な結論は得られていない。肥育牛における血中ビタミンAパターンと増体、肉質の関係 (小西、鳥取県畜産技術発表会集録(061)から引用、 小西が「岡ら、臨床獣医10, 2152‐2158, 1992」に基づき作成) ビタミンA制御による肥育の例要 約 本試験では、黒毛和種去勢牛10頭を用いてビタミンAの給与量が肉質(特に脂 肪交雑)にどの様な影響を与えるかを検討した。供試牛は10頭で試験期間を肥育前期、 13~24カ月齢、肥育後期を25~31カ月齢とし、肥育前期は供試牛10頭に対し、ビタミ



2



Http Www Maff Go Jp J Kanbo Needs Attach Pdf Tikusann1 03 1 Pdf
肥育牛におけるビタミンa制御による肉質改善 甫立 京子 肉用牛研究会報 67, 2228, 参考文献22件 被引用文献9件 16 肉牛の栄養学 最新の話題 (特集 牛,馬,豚の栄養学上の最新の話題)肥育牛の増体量及び脂肪交雑に対する ビタミンaの作用機序の検討 ビタミンaが肥育牛の増体量と脂肪交雑に 影響することが分かったが,その作用機序は十 分に解明されていない.そこで,成長及び脂質 代謝に関与するインスリン,甲状腺ホルモン,



霜降り肉 のために失明する牛 畜産動物たちに希望を Hope For Animals 鶏 豚 牛などのアニマルウェルフェア ヴィーガンの情報サイト



1



美味しい霜降り和牛肉の作り方 牛レバーにビタミンaを蓄積 ブランド牛になれるかの違いを生む技術を紹介 取り寄せでも美味しいお肉が食べられる 畜産出身通販マイスターヨシタカ



草地和牛に関するq a アローファーム



牛コラム 61ページ目



ビタミンaの話 6 肥育牛の血中ビタミンaの推移 有限会社シェパード中央家畜診療所



畜産技術最前線77



Www Pref Nagano Lg Jp Nagachi Nosei Aec Joho Documents 2102tikusan Pdf



肥育牛のビタミンa欠乏による筋肉水腫の発症機構 農研機構



ビタミンaの話 28 肥育後期 2 有限会社シェパード中央家畜診療所



牛コラム 62ページ目



学校生活 南稜now New 熊本県立南稜高等学校



研究情報



都萬牛とは従来の黒毛和牛とは異なり 霜降りを入れないようにビタミン ミネラルを豊富に含んだ飼料を多給し 赤身主体の黒毛和牛です 長期肥育 を行うことで旨味のある牛肉 宮崎県産黒毛和牛 都萬牛ロースすきしゃぶ 計 500g 赤身主体 宮崎県 新富町



ビタミンaの話 10 基本は肥育月齢 有限会社シェパード中央家畜診療所



肥育牛でもカルシウム欠乏症その1 有限会社シェパード中央家畜診療所



肥育牛へのビタミンa剤経口投与による肥育中期の血中ビタミンa濃度コントロール方法



妊娠牛への微量ミネラル給与のメリット Zinpro Japan



Www Pref Akita Lg Jp Uploads Public Archive 00 H29 10 E9 92 E6 Af 9b E5 92 8c E7 A8 Ae E6 97 E6 9c 9f E8 8b A5 E9 E8 A5 E8 B2 81 Ab E6 9c E5 8a B9 81 E5 93 Ba E4 B9 E5 E5 8c 96 E6 8a 80 E8 A1 93 Pdf



1



1



肥育牛へのビタミンa剤経口投与による肥育中期の血中ビタミンa濃度コントロール方法



肥育牛へのイネwcsの給与実証始まる やまがたアグリネット



1996 号 牛肉鮮度保持方法及び該方法に用いる舐食固形物 Astamuse



Www Ushi 1 Com Wp Content Uploads 19 08 23c3cca023a646b9d97e4b84a12fcf Pdf



ビタミンaの話 35 ズルの発見2 有限会社シェパード中央家畜診療所



Http Www Maff Go Jp J Kanbo Needs Attach Pdf Mm3 Presentation 06kyotouniv Pdf



ビタミンaの話 30 肥育後期 4 有限会社シェパード中央家畜診療所



日本とアメリカの肉牛肥育農場の違い Zinpro Japan



dgマックス



肥育牛へのビタミンa剤経口投与による肥育中期の血中ビタミンa濃度コントロール方法



難しい雌牛の肥育 牛コラム



肥育牛へのビタミンa剤経口投与による肥育中期の血中ビタミンa濃度コントロール方法



2



和牛雌牛肥育牛における血中ビタミンa値の推定



Www Pref Fukushima Lg Jp Uploaded Attachment Pdf



交雑種去勢肥育牛におけるbカロテン摂取量と血中ビタミンaの推移



超ビッグ熟成牛 1ポンドステーキ 穀物肥育牛 肩ロースステー 北海道とれたて本舗 ポンパレモール



牛コラム 61ページ目



肥育牛におけるビタミンaの制御の時期とビタミンa給与量 農研機構



2



牛肉の少し恐ろしい話 ビタミンコントロールは現代の魔術 ゆらゆら まったり



生産技術セミナー 肉用牛肥育経営マニュアル 3



ビタミンコントロール技術を活用した肥育牛の肉質改善への取組 肉牛農家の総合的な経営改善支援 千葉県



肥育 取り寄せでも美味しいお肉が食べられる 畜産出身通販マイスターヨシタカ



交雑種去勢肥育牛におけるbカロテン摂取量と血液中ビタミンa濃度推移



ビタミンaの話 17 総体的に 有限会社シェパード中央家畜診療所



肥育牛におけるビタミンaの制御の時期とビタミンa給与量 農研機構



岡山畜産便り03年10月号 技術のページ 高品質牛肉の生産を目指して 岡山県総合畜産センター 和牛改良部技師 塩田 鉄朗



名人和牛とは 名人和牛



2 血液検査の所見 1 ビタミンa 供試牛の血漿中のビタミンa濃度の推移は表10に示した また 両区の肥育ステージに伴う平均値の推移を図6に示した 試験区血漿中のビタミンa濃度はすべて正常値であった 対照区において 導入時 8か月齢



肥育牛は目一杯肥るのが良いとは限らない 牛コラム



肥育牛へのビタミンa剤経口投与による肥育中期の血中ビタミンa濃度コントロール方法



Http Www Pref Gifu Lg Jp Uploaded Attachment Pdf



学校生活 南稜now New 熊本県立南稜高等学校



Http Www Ja Job Com Portals 1 Sonota Hiiku 021 Pdf



ビタミンコントロール技術を活用した肥育牛の肉質改善への取組 肉牛農家の総合的な経営改善支援 千葉県



シェパードの獣医さんがおくる 肥育のちょっと役に立つお話 松本大策著他 田舎の本屋さん



日本とアメリカの肉牛肥育農場の違い Zinpro Japan



牛肉の少し恐ろしい話 ビタミンコントロールは現代の魔術 ゆらゆら まったり



Www Pref Tottori Lg Jp Secure 29 4 Pdf



ビタミンaについて 牛コラム



ビタミンe投与および長期肥育した黒毛和種去勢牛の5筋肉の肉色安定性 農研機構



黒毛和種肥育牛に給与されている粗飼料のビタミンa含量



Www Jataff Or Jp Project Kourou Files H28 28 1 Pdf



肥育牛へのイネwcsの給与実証始まる やまがたアグリネット



Http Www Kachikukansen Org Kaiho2 Pdf 4 2 29 Pdf



ビタミン足りていますか 十勝nosai



Www Pref Oita Lg Jp Uploaded Attachment 1790 Pdf



ビタミンaの話 24 肥育中期 2 添加剤 有限会社シェパード中央家畜診療所



ビタミンa の話 1 有限会社シェパード中央家畜診療所



和牛雌牛肥育牛における血中ビタミンa値の推定



Www Pref Shimane Lg Jp Industry Norin Gijutsu Chikusan Report Tikusan Gijutsu Report Data 54 1vitamina Control Pdf



2



最安値に挑戦 農林水産大臣賞受賞牧場 佐賀牛肩ローススライス300g 田中畜産牛肉店 Hbh001 海外正規品 Elanguageworld Com



第8話 地元農家の愛情がたっぷり 福島牛が おいしい 理由 お米と牛肉 発見 ふくしま 東京電力ホールディングス株式会社



稲発酵粗飼料を給与した肥育牛の血中ビタミンa濃度の推移



霜降り肉 のために失明する牛 畜産動物たちに希望を Hope For Animals 鶏 豚 牛などのアニマルウェルフェア ヴィーガンの情報サイト



ビタミンコントロール技術を活用した肥育牛の肉質改善への取組 肉牛農家の総合的な経営改善支援 千葉県



肥育牛にイネwcsを給与する際の効果や注意点 飼料作 畜産編 農作業便利帖 みんなの農業広場 モバイル版



Www Pref Shimane Lg Jp Industry Norin Gijutsu Chikusan Report Tikusan Gijutsu Report Data 54 1vitamina Control Pdf



オリジナルブランド 川島牧場



Http Www Miyazaki U Ac Jp Crcweb Sangakuwp Wp Content Uploads 15 10 67cba978fbf78c2549b2160c95e61 Pdf



2 血液検査の所見 1 ビタミンa 供試牛の血漿中のビタミンa濃度の推移は表10に示した また 両区の肥育ステージに伴う平均値の推移を図6に示した 試験区血漿中のビタミンa濃度はすべて正常値であった 対照区において 導入時 8か月齢



肉用牛における効果的なビタミンaの投与方法



肥育牛にイネwcsを給与する際の効果や注意点 飼料作 畜産編 農作業便利帖 みんなの農業広場 モバイル版



2 血液検査の所見 1 ビタミンa 供試牛の血漿中のビタミンa濃度の推移は表10に示した また 両区の肥育ステージに伴う平均値の推移を図6に示した 試験区血漿中のビタミンa濃度はすべて正常値であった 対照区において 導入時 8か月齢



肉用牛における効果的なビタミンaの投与方法



都萬牛とは従来の黒毛和牛とは異なり 霜降りを入れないようにビタミン ミネラルを豊富に含んだ飼料を多給し 健康的に肥育した赤身主体の黒毛和牛です 500gのお届けです 宮崎県産黒毛和牛 都萬牛焼肉セット 計 500g 赤身主体 宮崎県 新富町 Cleansealife It



Www Pref Aomori Lg Jp Soshiki Nourin Nosui Files H31t4 Pdf



Http Www Nosai Okinawa Jp Uploads 9d7d3bf0fc1ceb07ffa35aa Pdf



牛内もも肉 乳用肥育牛肉 の食品成分表 毎レピ 低カロリーレシピ

コメント
コメントを投稿